PRIMEIRO JARDIM DE MEL DE FLORIANÓPOLIS: IMPLEMENTANDO UMA NOVA FERRAMENTA DIDÁTICO-PERMANENTE DE EDUCAÇÃO ECOLÓGICA CRÍTICA

Autores

Palavras-chave:

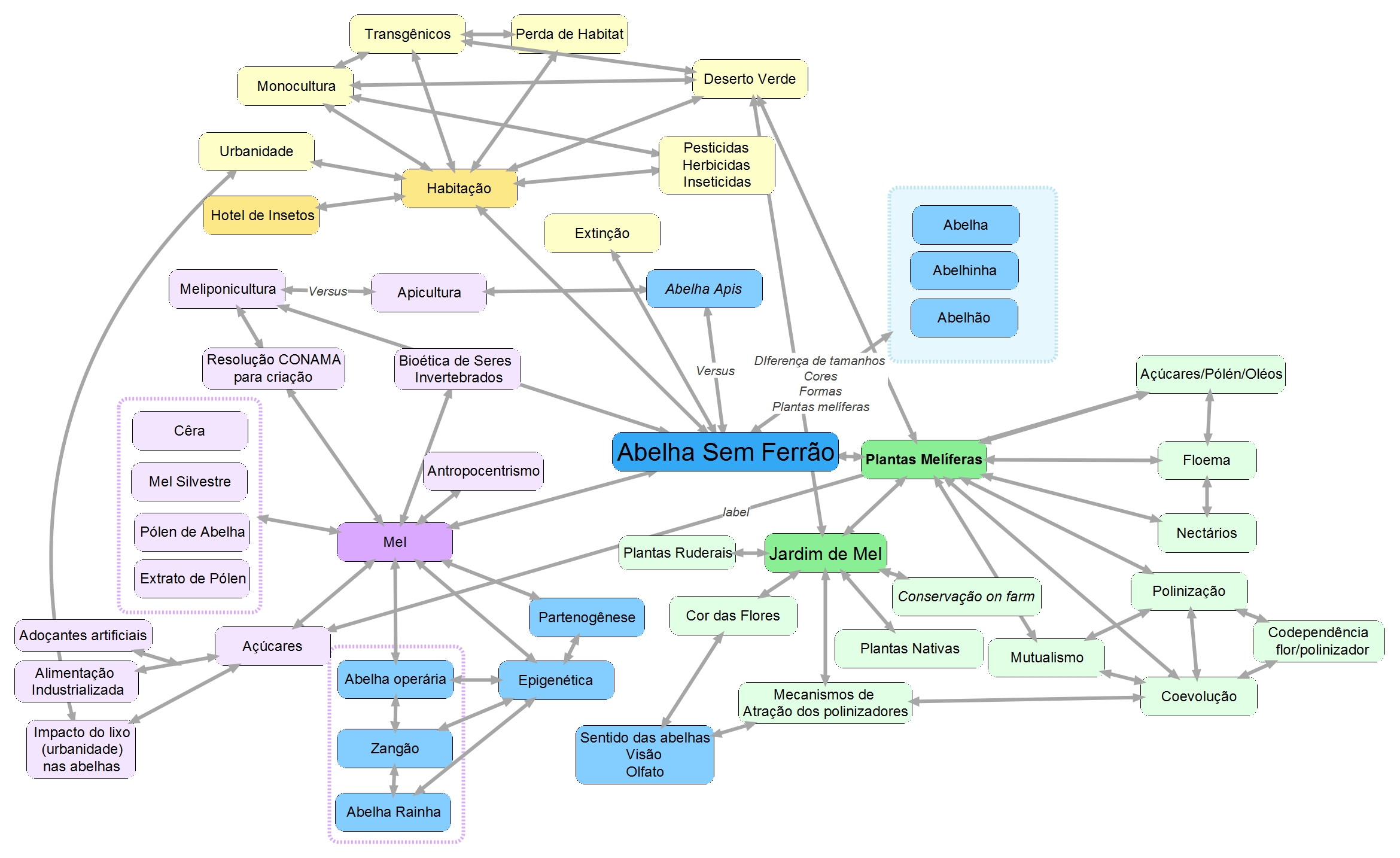
Abelhas sem ferrão, Antropocentrismo, Educação Ambiental, Freinet, Jardim de Mel

Resumo

Educação ambiental num contexto para além da sala de aula, através de hortas ou trilhas, vem se mostrando um ferramenta para promover conhecimentos sobre a problemática ambiental. A pedagogia de Freinet aborda metodologias de aproximação com a natureza e quebra da visão antropocêntrica ainda presente. Este estudo fez parte da disciplina obrigatória chamada Estágio Curricular Supervisionado de Ciências. Foi criado Jardim de Mel junto ao Parque Ecológico do Córrego Grande, o primeiro da cidade de Florianópolis, a fim de promover e expandir a conscientização sobre as abelhas nativas sem ferrão. Concomitantemente, realizamos oficinas no Jardim de Mel, em que investigamos as concepções dos sujeitos relacionadas à temática do mel e às abelhas sem ferrão nativas. Observamos que muitos participantes desconheciam as abelhas sem ferrão ou as confundiam com outros insetos, possuíam fobias apresentaram vários desconhecimento sobre produtos melipônicos. O discurso antropocêntrico foi averiguado ao longo das oficinas, particularmente sobre como das abelhas enxergam e são capazes de verem além da visão humana. Além disso, surpreendeu concepções sobre a  produção de mel somente como algo destinado ao consumo humano e no desconhecimento da existência do papel biológico/ecológico das abelhas. Ao concluir as oficinas avaliou-se que houve um despertar de admiração dos participantes pelas abelhas sem ferrão, necessidade de conservação e o impacto delas na flora e biodiversidade local.

Referências

ABREU, I. D. S.; BUSSINGUER, E. C. D. A. Antropocentrismo, ecocentrismo e holismo: uma breve análise das escolas de pensamento ambiental. Derecho y Cambio Social, p. 1-11, 2013.

ALMEIDA, D. F. D. Maus-tratos contra animais? viro o bicho!:antropocentrismo, ecocentrismo e educação ambiental em Serra do Navio (Amapá). 2010. 126 (Mestre). Pós Graduação em Biodiversidade Tropical, Fundação Universidade Federal do Amapá, Macapá.

BARROS, F. C. O. M. D.; VIEIRA, A. M. D. S. A aula-passeio como experiência vivida: Freinet no Ensino Superior Educere: XII Congresso Nacional de Eduação. Curitiba: 1-10 p. 2017.

BELL, A. C.; RUSSELL, C. L. Beyond human, beyond words: anthropocentrism, critical pedagogy and the poststructuralist turn. Canadian Journal of Education, v. 25, n. 3, p. 188-203, 2000.

BLAIR, D. The Child in the Garden: An evaluative review of the benefits of School Gardening. The Journal of Environmental Education, v. 40, n. 2, p. 15-38, 2010.

CARSON, R. Silent Spring. Greenwich: Fawcett Publications, 1962.

CASSIANI, S. Vídeo “É possível propor a formação de leitores e e escritores no na disciplina de Ciências? Se sim como? Profa Suzani Cassiani. Discursos da Ciência e da Tecnologia na Educação. DICITE. Disponível em:<http://dicite.paginas.ufsc.br/2017/08/29/video-sobre-leitura-e-escrita-da-profa-suzani-cassiani/ >. Acesso em: 22 set 2019.

CASSIANI, S.; GIRALDI, P. M.; LINSINGEN, I. V. É possível propor a formação de leitores nas disciplinas de Ciências Naturais? Contribuições da análise de discurso para a educação em ciências. Educação: teoria e prática, v. 22, n. 40, p. 43-61, 2012.

CAZOTO, J. L.; TOZONI-REIS, M. F. D. C. Construção coletiva de uma trilha ecológica no cerrado: pesquisa participativa em educação ambiental. Ciência e Educação, v. 14, n. 3, p. 575-582, 2008.

CHAMOVITZ, D. What a plant knows. Oxford: Scientific American, 2012.

DEPEA. DEPARTAMENTO DE EDUCAÇÃO AMBIENTAL: “Educando ações, Transformando mentes, Preservando ambientes”. FLORAM, Disponível em:< http://www.pmf.sc.gov.br/entidades/floram/index.php?cms=depea+++departamento+de+educacao+ambiental&menu=6&submenuid=415>. Acesso em: 25 set 2018.

DIAMOND, J. Guns, germs and steel: the fates of human societies. New York: Norton, 1997.

______. Evolution, consequences and future of plant and animal domestication. Nature, v. 418, p. 700-708, 2002.

FAO. Conservation and management of pollinators for sustainable agriculture - the international response. FAO. Montreal, p.1-18. 2018

FARIAS, A. R.; MINGOTI, R.; VALLE, L. B. D.; SPADOTTO, C. A.; LOVISI FILHO, E. Identificação, mapeamento e quantificação das áreas urbanas do Brasil. Comunicado Técnico Embrapa, v. 4, p. 1-5, 2017.

FLORAM. Árvores Nativas de Floripa. Disponível em: <https://www.arvoresdefloripa.com.br>. Acesso em: 4 Nov 2018.

FREITAS, B. M. A importância da disponibilidade de locais para nidificação de abelhas na polinização agrícola: o caso das mamangavas de toco. Mensagem Doce, v. 100, p. 5-14, 2009.

FREITAS, B. M.; IMPERATRIZ-FONSECA, V. L. A importância econômica da polinização. Mensagem Doce, v. 80, p. 44-46, 2005.

GOES, T. L. Transformações da Cobertura Vegetal do Parque Ecológico Municipal Professor João Davi Ferreira Lima e a sua importância como Área verde para Florianópolis SC. 2011. 126 Geografia, Universidade Federal de Santa Catarina, Florianópolis.

ILHA, D. O. N. A cidade de Florianópolis possui 95 praças públicas De olho na Ilha. Disponível em: <http://www.deolhonailha.com.br/florianopolis/noticias/florianopolis_possui_95_pracas_publicas.html>. Acesso em 27 out 2018.

JUDD, W. S.; CAMPBELL, C. S.; KELLOG, E. A.; STEVENS, P. F.; DONOGHUE, M. J. Plant Systematics: A phylogenetic approach. Oxford: Sinauer, 2015.

KELLERT, S. R. Experiencing nature: Affective, cognitive, and evaluative development in children. In: KAHN JR., P. H. e KELLERT, S. R. (Ed.). Children and nature: Psychological, sociocultural, and evolutionary investigations. Cambrigde: MIT Press, 2002. p.117-151.

LAYRARGUES, P. P. Identidades da educação ambiental brasileira Brasília: MMA, 2004.

LEITE, R. V. V.; VICENTE, J. P. C.; OLIVEIRA, T. F. F. N. D.; BARROS, P. K. D. S. O despertar para as abelhas: educação ambiental e contexto escolar. Congresso Nacional de Educação. Natal: 1-12 p. 2016.

MAIA, S. C.; GONÇALVES, L. S.; HRNCIR, M.; IMPERATRIZ, V. L. F. Trilha dos polinizadores UFERSA: um passeio ecológico na Caatinga. Mensagem Doce, v. 126, p. 2-5, 2014.

MERGEN, B. Children and Nature in History. American Society for Environmental History, v. 8, n. 4, p. 643-669, 2003.

NODARI, R. O.; GUERRA, M. P. Plantas transgenicas e seus produtos: impactos, riscos e segurança alimentar. Revista de Nutrição, v. 16, n. 1, p. 105-116, 2003.

PASSOS, C. T.; SILVEIRA, F. F. D.; PAVANI, D.; MOÇO, M. C. D. C.; SILVA, R. A. D. Sexualidade: o que a biologia tem a dizer? PIBID em movimento: trânsitos e mixagens na formação inicial e continuada da docência, p. 171-198, 2018.

PEREIRA, F. D. M. Abelhas sem ferrão a importância da preservação. Disponível em: <http://www.cpamn.embrapa.br/apicultura/abelhasSemFerrao.php>. Acesso em: 18 de out 2018.

RAZERA, J. C. C.; BOCCARDO, L.; SILVA, P. S. Nós, a escola e o planeta dos animais úteis e nocivos. Ciência & Ensino, v. 2, n. 1, p. 1-6, 2007.

SALDANHA, A. P. B. S. O antropocentrismo no ensino de Ciências Naturais: É possível problematizar esta visão? 2015. 46 Universidade Federal do Rio Grande do Sul, Porto Alegre.

SANTOS, A. B. Abelhas nativas; polinizadores em declínio. Natureza online, v. 8, n. 3, p. 103-106, 2010.

SILVA, W. P.; PAZ, J. R. L. D. Abelhas sem ferrão: muito mais do que uma importância econômica. Natureza online, v. 10, n. 3, p. 146-152, 2012.

SUBRAMANIAM, M. A. Garden-based learning in basic education: a historical review. Monograph University of California, p. 1-12, 2002. Disponível em: < http://fourhcyd.ucdavis.edu/ >.

TOZONI-REIS, M. F. D. C. Formação dos educadores ambientais e paradigmas em transição. Ciência e Educação, v. 8, n. 1, p. 83-96, 2002.

VAZ, M. J. M. A produção do espaço público em florianópolis as praças e a vida urbana. 2016. 520 (PHD). Pós-Graduação em Geografia, UFSC, Florianópolis.

VIEIRA, P. B. D. H. Banco de Dados das Áreas Verdes Públicas do Bairro do Córrego Grande - Florianópolis, SC. . 2006. 83 Curso de Especialização em Geoprocessamento, Universidade Federal do Paraná, Curitiba.

VIEIRA, P. B. D. H.; OLIVEIRA, F. H. D. Análise das áreas públicas no bairro do Córrego Grande, Florianópolis (SC). Seminário de Pós-Graduação em Geografia da UNESP Rio Claro, 2009, Rio Claro. UNESP. p.1-17.

Downloads

Publicado

2020-10-01

Edição

Seção

ARTIGOS CIENTÍFICOS